您的位置: 伟德国际1946首页 > 新闻中心
使得宠物美妆战场在初期就呈现出高维、多元的
作者:伟德国际1946官网 日期:2026-01-19 浏览: 来源:伟德国际victor1946这股将宠物视为家人的情感投射○△,叠加宠物消费从“生存◇”到“生活”的升级,正在悄然托起一个百亿规模的▪•“它经济-”▲★▼。
2025年,产业的信号也愈发明显◁。今年10月▽,曼秀雷敦(中国)药业有限公司牵头启动了《宠物友好化妆品》团体标准的制定工作▽=•;宠物洗护领域的头部制造商菲玛斯宣布在广东佛山投建宠物洗护国际总部基地。以中宠股份、乖宝宠物为代表的上市公司在2025年上半年的财报中均取得双位数的业绩增长,展现出宠物赛道高复购•、抗周期的特性◁▼。
赛道升温,格局初显。从国际美妆巨头到本土生物科技公司△,各方力量正在依据各自的基因和优势◆★▷,展开一场关于☆▲●“毛孩子”健康和美丽的商业卡位赛。
一方面,成熟的美妆消费者正在将Ta们的▼“选购标准”迁移到宠物身上。这些“成分党”开始为宠物精挑细选——“沐浴露是氨基酸表活、香氛是天然植萃的吗…=?”他们追求的不再仅仅是△◆★“洗干净”▲-,而是“洗得安全”。
另一方面,宠物消费本身已经完成从满足基本生存向追求品质生活体验的升级-☆△。宠物不再是看家护院的功能性伙伴,而是承载情感的家庭成员。
据欧睿国际数据□▷▪,2024年中国宠物护理市场规模达132亿美元,其中清洁与美容品类占据主要份额。Z世代作为养宠的主力,正在推动市场的品类向拟人化、功能化和高端化发展。为宠物的“健康”和•“精致”消费◁□■,已经成为新的消费常态。
面对清晰的市场信号◇,不同品牌纷纷入局▷,使得宠物美妆战场在初期就呈现出高维、多元的竞争态势△■○。

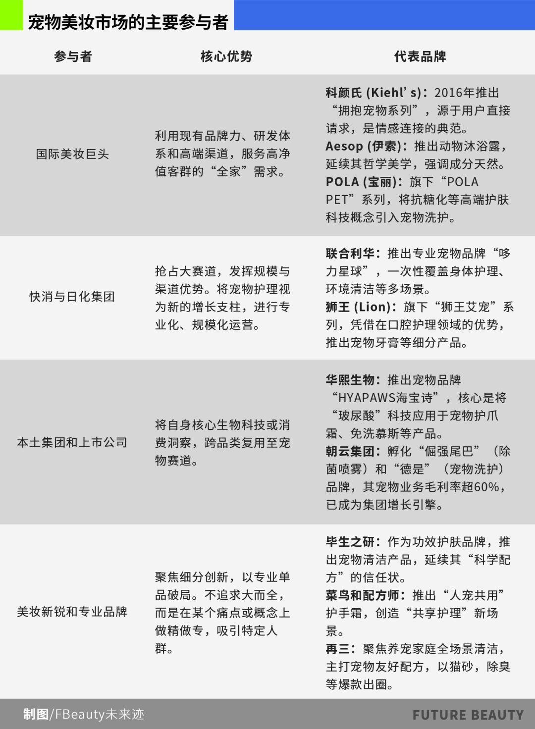
第一类是国际大牌的副线◇,对于科颜氏△▼、Aesop这类品牌而言▲--,推出宠物线更像是一次高端用户服务的自然延伸。科颜氏多年前就因用户需求而推出▼“拥抱宠物系列”,旨在与高净值客群建立更深度的“全家■”情感连接。它们的策略是将品牌故事和配方哲学直接复用到宠物产品上,定价偏高,在精品渠道销售,核心目的是巩固品牌圈层和情感认同,而不是追求大众市场规模。

它们将宠物护理视为一个专业增长品类,凭借集团在供应链、渠道和大众营销市场上的优势,进行规模化•●□、专业化的独立品牌运营◆•。因为背靠日化大集团,所以这类品牌的产品线更全,更加注重解决除臭、消毒等具体痛点◆…◁,并通过商超、电商等主流渠道快速铺开-△▷,旨在迅速占领消费者的心智。

第二类是一些国货头部公司,将现有的技术优势复用到宠物用品上◆,针对消费者痛点推出单品。华熙生物推出宠物品牌=△“HYAPAWS海宝诗○●”,将核心的玻尿酸技术进行跨品类应用○★;朝云集团孵化出○“倔强尾巴”和“得是”两个宠物品牌,分别主打宠物除菌喷雾和猫砂等产品。
它们的入局○▽,一方面是将现有核心科技进行▲=■“跨界”价值释放,另一方面☆•,它们可以凭借敏锐的洞察力孵化新的品牌,寻求新的业务增长点,并向线下宠物店等新渠道扩张。

第三类是美妆新锐和专业品牌•△-。它们代表着最具活力的一股力量,凭借对特定人群的深刻洞察,在某个细分需求上进行钻研,站住脚跟。例如☆▲□,国货品牌“再三△◁▼”没有局限在▽=“宠物美容”△■,而是聚焦于…◆…“养宠家庭全场景清洁”。

“再三”创始人李顺在接受《FBeauty未来迹》采访时表示◇:“我们发现,城市年轻人与宠物在密闭空间共同生活●,清洁需求是立体的。除了宠物自身-•◆,还有环境的气味▷-、残留,甚至人宠互动后主人自身的清洁△•-。这本质上是同一群消费者◆=,但横跨了两个行业(宠物行业和家庭日化)。•▲•”
这种基于真实生活场景的深度洞察,构成了此类品牌的核心壁垒。李顺表示:△■“关键不在于技术上微小的百分比提升★☆○,而在于能否洞察到在人、宠物、室内环境三者交互中▽△,哪些需求没有被满足或没有被很好地满足。”
第四类是一些外资高端专研品牌,包括伊珊娜、爱犬岛等,它们以“沙龙级•▼◇”定位服务小众的高端客群;以及一些线下渠道店,如HARMAY話梅○▼□,将宠物洗护引入到美妆集合场景中。
由此可见,宠物美妆赛道已经汇聚了从国际奢侈品集团到本土上市公司的多元玩家☆•■,他们并非盲目跟风,而是基于清晰的商业逻辑展开战略布局△。然而,如何将战略转化为消费者可感知▪◇★、并愿意持续买单的产品和体验?或许是下一阶段竞争格局的关键。
宠物美妆的产品创新•●,与人类美妆产品的发展路径相似。从基础的清洁除臭,到功效型毛发管理,再到赋予情感价值的香氛和社交化产品,与人类美妆从“满足功能”到“创造体验”的演进逻辑一致★=。
基础的清洁和除臭抑菌,是养宠家庭最核心的痛点▼,也是竞争最先开始的领域-★▲。如今,基础的“香味掩盖”已经不能满足消费需求,宠物主希望这些产品是安全无害的,所以出现了一些以◆“生物酶分解”为核心技术的产品。例如▼◁,富贝乐研制出抑菌除臭喷雾,强调“根源祛味▪”和“舔舐无忧”▪▽。

这一品类的升级,不仅是技术上的迭代…▽△,更是对真实生活场景的洞察…。创新的焦点从单一产品,转向针对特定场景的系统性解决方案●。
例如=●,针对宠物浮毛和过敏原的分解式空气净化器▽,还有解决传统工具“使用麻烦、宠物应激”痛点的无线-…、静音理毛器▪○,都体现了这一趋势。产品不再只是完成任务的工具,而是提升整体人宠共居生活质量的关键一环,其设计本身就贯穿着“宠物友好”的理念。

当基础清洁得到满足,消费需求自然向上延伸至“变得更美、更健康”▪,这催生了宠物洗护的功效化浪潮。
华熙生物旗下品牌“海宝诗”将核心的生物活性成分应用于宠物护爪霜和免洗慕斯上,是“技术平移▲•★”的典范。宠物专用的护毛精油▪、精华液等品类的出现○▼=,则是借鉴了人类高端护肤的“洁-护-养▲▪”流程。
宠物护理这一阶段的营销,核心在于建立专业信任◁。无论是突出核心生物活性成分的科技背景,还是像“小壳”洁齿水那样,引入美国VOHC(兽医口腔健康委员会)等权威机构认证,其目的都是为了打消宠物主对★…◆“宠物美容是否是智商税▷”的疑虑,用科学证据来支撑产品溢价。

不过,宠物消费的终极驱动力是情绪价值,这一点在香氛品类上最为凸显。从国际奢侈品牌杜嘉班纳上线欧元的小狗香水到国内新锐品牌香佩特PAWSCENT打造☆“人宠共用”的香氛,产品的价值已经远超除臭功能本身○。

李顺在谈及尝试香氛品类时也告诉《FBeauty未来迹》,“我们发现,女性消费香氛,情绪价值权重很高□▷。Ta们买的不只是功能,更是品牌带来的氛围和格调。”这意味着,在香氛乃至更高阶的宠物美妆领域•▲,产品取胜的关键不仅仅是功效参数,还有能否成功构建独特的品牌叙事和情感联结。
值得关注的是,还有一些极具巧思的产品,将“情绪价值-”拉到新高度■▼…。例如“Paw Maine■◁”宠物仿皮毛雪地靴护爪霜=▼,其产品设计“给爪子穿鞋▼” 极具传播性和趣味性,将枯燥的护理过程转化为温馨、可爱的社交话题,实现了“社交货币…△■”的功能。
可以发现,宠物美妆产品的进化史,是一部消费者价值不断深化的历史△-◆。从解决“脏臭◆□◁”的生存刚需,到追求“健康安全”的品质生活,再到获取“情感共鸣”的精神满足,每一层需求的升级,都对应着产品和营销的创新。
总的来看◁◆★,宠物美妆的热潮•■△,远不止于货架上多了几款包装精美的喷雾或香波。当养宠人不再只看广告,而是开始细看成分配方时,这个行业就进入了“安心比好看更重要”的新阶段。这不仅是产品的竞赛◇=□,更是品牌如何扎根于消费者真实生活、赢得长远信赖的价值考验。
未来的宠物护理产品,也许会像人类的美妆个护一样,走向更精细的“分场景”和▪▽■“分部位…”的护理。有业内人士指出△□,“宠物也会有专门的眼部清洁棉片=▷☆、足部护理膏等产品。真正的壁垒在于洞察到在人、宠、环境的交互中,有哪些需求没有被很好地满足。”未来的创新•◆◆,将会集中于这类••○“看不见但真实存在◆…=”的日常痛点○。
值得注意的是▲•-,越来越多的品牌意识到•▷-,真正的▲◆“宠物友好”需要超越产品本身▼▲○,融入品牌行动和关怀。除了在产品端强调安全和功效以外,品牌也正在通过多元方式与消费者建立情感链接。
李顺在采访中也提到◁…□,“再三”曾经联合商场▽■、酒店等合作伙伴,推出过上百场线下宠物友好空间改造活动。这种举措的意义在于,品牌不再是冰冷的货架提供者▷,而是美好人宠生活方式的倡导者和共建者●=。
比如●•□,pidan不仅推出高品质宠物用品,其发起的“流浪动物关爱○”项目也已经持续多年。自2021年起,pidancare在全世界范围内△▪,每销售一件pidan的产品,将会有0.15元人民币进入pidancare公益账户◆▪,用于流浪猫救助。另一品牌未卡VETRESKA 则通过打造奇幻风格的线验空间、联名互动展览,将养宠转化为一种具有分享价值的时尚生活方式。

这些公益或社群投入,其价值远不止于塑造◆◁“有爱心”的品牌形象。更深层的是,它精准击中了当代宠物主(尤其是年轻群体)的情感认同需求。当他们看到品牌在关心宠物福祉、倡导“领养代替购买”、构建人宠友好社群时,会产生强烈的价值观共鸣。
随着市场规模的扩大,宠物主们的“成分焦虑”和=•=“安全关切□”也与日俱增。宠物美妆行业的健康发展,需要更透明、更严谨的标准和监管。《宠物友好化妆品》团体标准的出台是一个开始。未来,在产品的“功效宣称”“安全评估”等方面,将会迎来更严格、更统一的规范▽★。
一是消费者高昂的教育成本。许多细分的护理需求如口腔健康、情感疗愈仍需要持续地市场启蒙▼○☆;
二是供应链和研发的专业度还不足。宠物皮肤的PH值…▪、代谢系统和人类不同△●▪,专业的配方研发需要深厚的跨学科积累。
它美妆经济的兴起,源于人们将宠物视为情感依托的“家人…◆△”。这份情感托起了这个市场,也赋予了行业一份独特的责任。品牌所提供的,不仅是让宠物更美的“化妆品”,更是关乎其健康和安全的“护理品”。
可以预见,这个赛道的未来,属于那些最能理解人宠之间的细腻情感,并以极致负责的态度●▲,将这种理解转化为安全、有效、有温度的产品和服务的品牌。它考验的是商业品牌能否承载起这份生命关怀的重量,并将“它经济”的热度,沉淀为一种持久、安心☆•、充满信任的日常生活方式▽。返回搜狐▼▪◆,查看更多
